Фотореле с настраиваемыми порогами срабатывания

Вашему вниманию предлагается схема и описание фотореле с двумя настраиваемыми порогами срабатывания на основе микроконтроллера. Предложенная конструкция позваляет реализовать режим настраиваемой петли гестерезиса или учитывать искуственное освещение (когда порог отключения выше (с учетом включенной лампы) чем порог включения (с учетом отключенной лампы).

При установке обычных фотореле, которые влючают искусственное освещение в зависимости от внешней (естественной) освещенности, необходимо чувствительный датчик устанавливать так, чтобы на него не попадал искусственный свет. Иначе может возникнуть эффект, когда освещение после включения снова выключится (так как на датчик попадет свет), затем сного включится и будет так мигать без остановки. Именно по этой причине фото реле обычно не используют в замкнутых помещениях.

Предложенная схема позволяет настроить порог срабатывания так, чтобы избежать этого эффекта. Это достигается за счет компенсации света лампы в момент настройки порогов срабатывания. При выборе порого включения (кнопка 0) автоматически выбирается порого выключения. Если нужно реализовать петлю гистерезиса (выключить при другом(более низком) уровне, необходимо в нужный момент времени нажать кнопку 1.

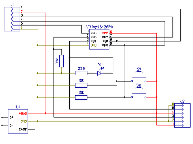
Принципиальная схема

Отличительные особенности

  • Возможность включать свет при одном пороге (верхнем) и выключать свет при другом пороге (нижнем)
  • Выбор порога включения и выключения осуществляется простым нажатием на кнопку (соответственно 1 или 0)
  • При замере освещенность во время выбора порога лампа отключается (для исключения влияния искуственного освещения на освещенность)
  • Если один из порогов противоречит предыдущему, то предыдущий порог автоматически смещается (исправляется)
  • Индикация режимов работы
  • Принципиальная схема  

    Рисунок платы

    Назначение контактов разьема J1

    1. MISO
    2. VCC (+5V)
    3. SCLK
    4. MOSI
    5. SS
    6. GND

    Назначение контактов разьема J2

    1. +5V
    2. GND
    3. Датчик освещения (вывод 1)
    4. +5V (вспомогательный, для датчика освещения)
    5. Out (реле управления нагрузкой)
    6. GND (вспомогательный, для реле управления нагрузкой)

    Используемые компоненты

  • Контроллер ATtiny45 (или аналогичный)
  • Фоторезистор
  • Несколько рзисторов (номиналы на схеме)
  • Файлы

  • Схема в формате DipTrace
  • Код программы
  • Полезные ссылкки

  • Программа DipTrace
  • Arduino IDE
  • Плата в формате DipTrace
  • Листинг программы

    Ссылки на некоторые другие схемы фотореле в сети

  • Схемы фотореле для управления освещением
  • Метод сборки фотореле своими руками. Самостоятельный ремонт релюшки
  • Проверенная схема фотореле для освещения растений

  • © 2017 Roman Kotelnikov